抖音小视频剪辑新手如何快速掌握技巧?从工具选择到节奏把控,有哪些实用方法能让视频更出彩?
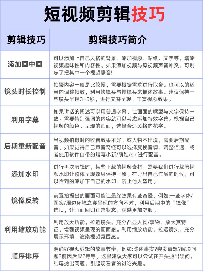
第一部分:核心剪辑思路(先思考,再动手)
在打开任何剪辑软件之前,先花一分钟想清楚这几点,能让你的视频质量提升一个档次:
(图片来源网络,侵删)
- 明确主题: 你的视频想表达什么?是搞笑、是知识分享、是情感共鸣,还是展示生活?主题是视频的灵魂。
- 黄金3秒法则: 视频开头3秒必须抓住眼球!可以是一个悬念、一个爆笑点、一个精美的画面,或者一个引人好奇的问题,否则用户会立刻划走。
- 音乐是灵魂: 抖音是“音乐驱动”的平台。先选音乐,再根据音乐的节奏和情绪来剪辑画面,这样能让你的视频卡点更精准,氛围感更强。
- 叙事节奏: 好的视频有起承转合,开头吸引人,中间内容饱满,结尾有反转、有升华,或者引导用户点赞、评论、关注。
- 字幕和文案: 抖音是“静音”播放的,清晰、醒目的字幕至关重要,文案要简短有力,能概括视频内容或引发讨论。
第二部分:手机端剪辑(最方便,适合新手)
对于绝大多数抖音用户来说,手机剪辑就足够了,推荐几款主流App:
- 首选:剪映
- 优点: 抖音官方出品,与抖音无缝衔接,功能强大且免费,模板和素材库丰富,是新手和老手的首选。
- 备选: CapCut(剪映国际版)、InShot、VUE Vlog
下面以 剪映 为例,讲解手机剪辑的完整流程:
素材准备
- 拍摄或收集好你需要的所有视频片段(称为“素材”)。
- 在手机相册里整理好,方便查找。
导入素材并剪辑
- 打开剪映,点击“开始创作”。
- 选择视频:从你的相册中选择要用的视频素材,点击“添加”。
- 基础剪辑:
- 分割:这是最常用的操作,将光标(一条竖线)放在你要分割的位置,点击下方工具栏的“分割”按钮,这样就把一个视频分成了两段,可以删除不要的部分。
- 删除:选中不要的视频片段,点击“删除”。
- 变速:选中视频片段,点击“变速”,可以用来制造慢动作(强调情感)或快动作(制造搞笑或紧张感),注意,变速后声音也会变快/慢,可以点击“音频分离”后,把原声删掉,用背景音乐替代。
- 倒放:选中视频,点击“特效” -> “基础” -> “倒放”,可以创造有趣的效果。
添加音乐和音效
- 点击底部工具栏的“音频”。
- 选择音乐:
- 音乐库:里面有抖音热门、官方推荐的曲库,可以免费使用,你可以根据(如“卡点”、“伤感”、“Vlog”)搜索,非常方便。
- 导入音乐:如果你有自己的音乐文件,可以点击“导入音乐”。
- 关键操作:踩点
- 方法一(自动踩点):选中音乐,点击“踩点” -> “踩节拍”,选择节拍(如2/4拍),然后点击“开始匹配”,软件会自动帮你把视频画面的切换点对准音乐的节拍。
- 方法二(手动踩点):播放音乐,在你希望画面切换的地方,点击“添加标记”,然后剪辑视频时,就让画面切换点和这些标记对齐。
- 添加音效:在“音频”里选择“音效”,里面有各种搞笑、转场、拟声的音效,可以增加视频的趣味性。
添加字幕和贴纸
- 添加字幕:
- 点击底部工具栏的“文本”。
- 选择“识别字幕”,软件可以自动识别视频里的语音并生成字幕,非常省力(识别准确率很高)。
- 也可以手动输入文字,输入后,你可以调整字体、颜色、大小、描边、动画效果等,推荐使用“识别字幕”后,再手动微调。
- 添加贴纸和特效:
- 点击“贴纸”或“特效”,选择你喜欢的元素添加到视频上,特效可以美化画面,贴纸可以增加趣味性或信息点。
调色和滤镜
- 点击底部工具栏的“调节”。
- 滤镜:选择一个滤镜可以快速统一视频色调,营造氛围,可以尝试不同的滤镜,找到最合适的。
- 调节参数:如果你想自己调色,可以手动调节“亮度”、“对比度”、“饱和度”、“锐化”等参数,适当提高一点“对比度”和“饱和度”,画面会更通透、鲜艳。
导出视频
- 所有编辑完成后,点击右上角的“导出”按钮。
- 设置分辨率和帧率:
- 分辨率:选择 1080P,这是抖音的主流高清画质。
- 帧率:选择 30fps 即可。
- 点击“导出”,视频会保存到你的手机相册。
第三部分:电脑端剪辑(功能更强,适合进阶)
如果你需要更精细的控制,或者处理大量素材,电脑是更好的选择。
- 首选:剪映专业版
- 优点: 剪映的电脑版,界面和手机版类似,容易上手,功能更强大,支持多轨道编辑,键盘快捷键操作更高效,完全免费。
- 备选: Premiere Pro (Pr)、Final Cut Pro (FCPX)、DaVinci Resolve (达芬奇) (功能更专业,学习成本高)
电脑端剪映核心流程(与手机类似,但更高效):
- 导入素材:将视频、图片、音频文件直接拖拽到软件的“媒体库”中。
- 拖拽到时间线:将素材从媒体库拖到下方的“时间线”轨道上进行剪辑。
- 精细剪辑:
- 使用“剃刀工具”可以更精确地分割视频。
- 可以同时操作多个音轨、视频轨道,实现画中画、分屏等复杂效果。
- 关键帧动画:这是电脑端的优势,你可以为“缩放”或“位置”属性添加关键帧,让一个图片从无到有、从小变大,实现动态效果。
- 调色:电脑版的调色功能更专业,除了基础参数,还有“曲线”、“色轮”、“HSL”等专业工具,可以精准控制颜色。
- 导出:设置好格式(如MP4)、分辨率(1080p)、帧率(30fps)后导出。
第四部分:发布与运营(让更多人看到)
剪辑好只是第一步,发布同样重要。
(图片来源网络,侵删)
- 上传视频:打开抖音App,点击“+”,选择“上传”,导入你刚剪好的视频。
- 和文案:
- 吸引人点击,可以包含关键词、数字、疑问句。
- 文案:补充视频内容,或者引导用户互动(如“你遇到过这种情况吗?”)。
- 添加话题(Hashtag):
- 这是引流的关键!添加3-5个相关的话题标签,如
#vlog日常#搞笑#美食探店#剪辑技巧。 - 可以使用热门话题,也可以使用精准的垂直领域话题。
- 这是引流的关键!添加3-5个相关的话题标签,如
- @好友/位置:如果视频里有朋友或特定地点,可以@他们,增加互动。
- 选择封面:选择视频中最精彩、最能代表内容的一帧作为封面。
- 发布时间:选择目标用户最活跃的时间段发布(如工作日中午12点、晚上7-10点,周末全天)。
总结与小贴士
- 多看多学:刷抖音时,不只是娱乐,要分析那些爆款视频的剪辑手法、音乐选择和文案套路。
- 保持原创:可以模仿,但一定要加入自己的思考和创意。
- 设备不是关键:手机也能拍出好作品,构图、光线、故事比设备更重要。
- 坚持更新:持续输出内容,不断优化,才能慢慢找到自己的风格和粉丝。
希望这份超详细的指南能帮助你快速上手!祝你剪出爆款视频!
文章版权及转载声明
作者:99ANYc3cd6本文地址:https://www.chumoping.net/post/15154.html发布于 01-15
文章转载或复制请以超链接形式并注明出处初梦运营网


