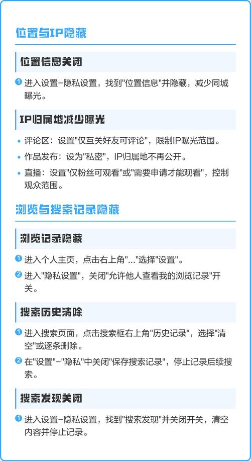
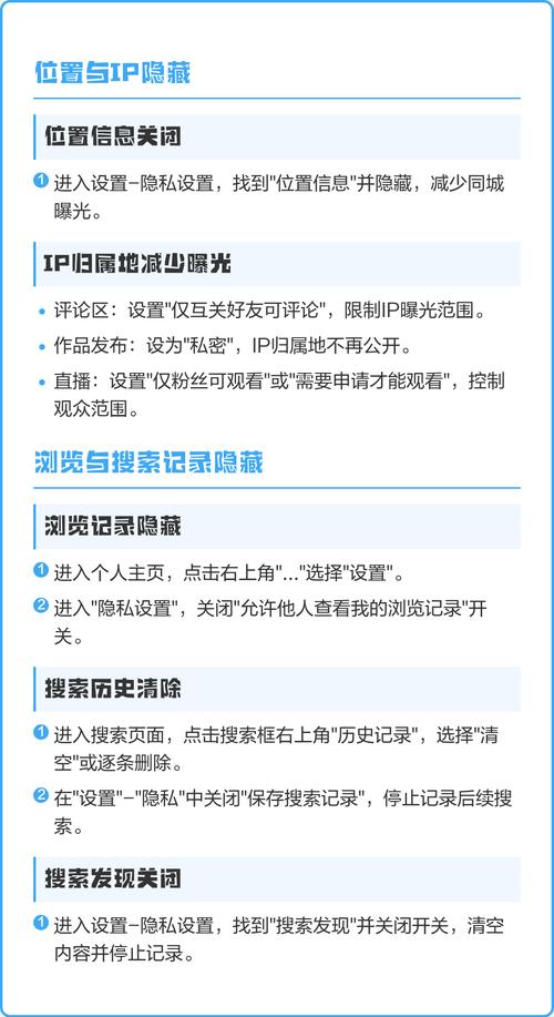
快手下载安装后,哪些隐藏功能能让用户体验更有意思?新用户安装时需注意哪些设置? 在手机上下载安装(最常见) 无论是安卓手机还是苹果手机,都可以通过官方应用商店轻松下载。(图片来源网络,侵删) 对于安卓手机用户 (如华为、小米、OPPO、vivo、三星等): 安卓系统主要通过“应用商店”来下载应用。 通过手机自带的应用商店(推荐,最安全) 打开应用商店:在你的手机桌面上找到并点击...
快手还有哪些不为人知的隐藏功能?实用技巧大盘点,你真的玩转了吗? +副标题,兼顾SEO与吸引力) 除了刷视频、直播,快手还有这些“隐藏功能”!90%的用户都不知道! 深度挖掘快手宝藏功能,解锁你的快手新玩法,提升创作与体验上限!(图片来源网络,侵删) 引言:你真的“玩转”快手了吗? 在短视频浪潮席卷的今天,快手早已不只是一个“刷刷视频、看看直播”的娱乐平台,作为拥...
快手都有哪些隐藏功能 拍摄与剪辑:让你的视频更出彩 这些功能藏在拍摄和剪辑界面,需要你稍微探索一下。(图片来源网络,侵删) 多镜头拍摄 功能介绍:在拍摄同一个视频时,可以无缝切换前后摄像头,或者调用你连接的运动相机/专业相机进行拍摄,非常适合做“变装”、“转场”或者不同视角的Vlog。 入口:进入拍摄界面,点击右侧的“切...
快手隐藏功能大揭秘!这些实用技巧你都知道吗?快来看看你错过了多少好用功能? 下面我将为你详细介绍快手的一些隐藏功能和进阶技巧,并分为【用户篇】和【创作者篇】两大部分。(图片来源网络,侵删) 【用户篇】提升刷快手体验的隐藏技巧 这部分主要针对日常刷视频、与朋友互动的普通用户。 极致个性化:你的“兴趣”你做主 快手的推荐算法非常强大,而你可以通过一些隐藏操作来“训练”它,让它更...
快手隐藏功能在哪?这些冷门技巧你都解锁了吗? 快手官方并没有一个叫做“隐藏功能”的独立入口或菜单,我们通常所说的“隐藏功能”,其实是指那些不直接放在主界面、需要通过特定操作或设置才能找到,但又非常实用的功能。(图片来源网络,侵删) 这些功能分布在不同的地方,下面我为你分类整理了它们的位置和使用方法,并附上一些真正“隐藏”的技巧。 核心实用功能(...
快手有多少隐藏的功能 视频创作与发布中的“隐藏技巧” 这些功能能让你发布的视频更具吸引力、更专业。(图片来源网络,侵删) “剪映”深度集成 快手官方剪辑工具“剪映”与App无缝衔接,但很多人只用到了最基础的剪辑。 隐藏功能: 智能抠像/一键绿幕: 在剪映里可以轻松实现人物抠图,更换背景,制作出有趣的虚拟场景。 AI图文成...