抖音实名验证能绑定几个账号?不同设备或身份信息是否会影响验证数量?
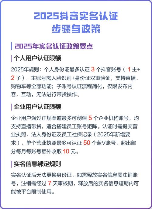
根据抖音官方的规定和实际操作情况,一个自然人最多可以实名验证3个抖音账号。
(图片来源网络,侵删)
这个限制主要是为了打击网络诈骗、恶意营销、刷单刷量等不良行为,维护平台生态的健康和安全,每个抖音账号背后都需要一个唯一的、真实的身份信息进行绑定。
关于抖音实名验证的详细说明:
核心规则:一人三号
- 上限:一个身份证信息(即一个自然人)最多可以为 3个 不同的抖音账号完成实名认证。
- 唯一性:一个身份证信息只能被用于一次实名认证,也就是说,你不能用同一个身份证去认证超过3个账号。
- 共享性:一个身份证可以被多个账号共享使用,但总数不能超过3个。
实名认证的内容
实名认证通常需要提供:
- 姓名:与身份证一致的真实姓名。
- 身份证号码:18位身份证号码。
- 人脸识别:进行活体检测,确保是本人操作。
如果需要更多账号怎么办?
如果你因为工作、个人创作等原因需要运营超过3个抖音账号,可以采取以下方法:
- 借用家人或朋友的身份信息:这是最常见的方法,你可以让直系亲属(如父母、配偶、子女)用自己的身份证信息去认证新的账号。注意:请确保你与被借用者之间的信任关系,因为这涉及到账号的实际控制权和安全问题。
- 使用法人信息认证:如果你是企业用户,可以通过认证“企业号”来获得更多账号的运营资格,企业认证通常需要提供营业执照、法人身份证等信息,流程相对个人认证更复杂。
重要提醒和注意事项
- 遵守平台规则:请务必遵守抖音的社区规定,不要使用虚假身份信息进行认证,否则可能导致账号被限制、封禁,甚至承担法律责任。
- 账号安全:将账号与他人身份信息绑定后,如果产生纠纷,可能会影响账号的归属权和使用,在借用身份信息前,最好能有明确的约定。
- 解绑和更换:抖音官方不支持主动解绑已实名认证的身份证,一旦绑定,除非该账号被永久封禁(封禁后一段时间系统可能会自动解绑),否则无法更换绑定的身份证信息,这是一个非常重要的限制,请在绑定前三思。
| 问题 | 答案 |
|---|---|
| 一个人可以实名几个抖音号? | 最多3个。 |
| 用同一个身份证能认证几个号? | 最多3个。 |
| 超过3个怎么办? | 可以借用家人或朋友的身份信息,或进行企业认证。 |
| 可以解绑身份证吗? | 不可以主动解绑,除非账号被永久封禁。 |
希望这个详细的解答能帮助你更好地理解抖音的实名验证规则!
(图片来源网络,侵删)
文章版权及转载声明
作者:99ANYc3cd6本文地址:https://www.chumoping.net/post/5339.html发布于 01-01
文章转载或复制请以超链接形式并注明出处初梦运营网


