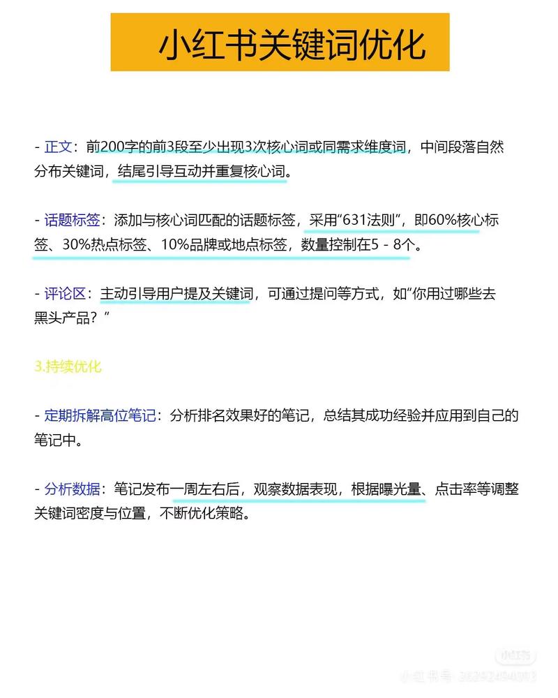
小红书关键词优化工具
小红书是一个以“搜索”为核心驱动的平台,这意味着关键词优化是小红书运营成功的基石,找到对的关键词,就等于找到了精准的流量入口。
(图片来源网络,侵删)
下面我将从 “为什么需要工具”、“免费工具”、“付费工具”、“使用策略” 四个方面,为你提供一个完整的工具指南。
为什么需要关键词优化工具?
手动寻找关键词效率低、覆盖面窄,而专业的工具能帮你:
- 发现热门词:快速找到当前平台用户在搜索什么,抓住热点流量。
- 挖掘长尾词:发现更具体、竞争更小、转化率更高的精准长尾关键词。
- 分析竞争度:了解某个关键词的竞争激烈程度,判断是否值得投入。
- 获取灵感:基于核心词,拓展出大量相关的、可用的标题和内容标签。
- 监控数据:追踪关键词的排名变化和流量表现,优化后续策略。
免费关键词优化工具(强烈推荐新手使用)
这些工具足以满足90%的日常运营需求,并且完全免费。
小红书官方工具:创作中心
这是最直接、最权威的数据来源,所有数据都来自小红书平台本身。
(图片来源网络,侵删)
-
路径:登录小红书创作者中心 -> 数据中心 -> 笔记数据 -> 搜索分析
-
核心功能:
- 搜索词发现:可以看到近期与你账号领域相关的热门搜索词,帮你了解用户需求。
- 搜索词分析:输入任意关键词,可以查看它的搜索热度、搜索增长趋势、关联搜索词,这是判断一个词是否值得用的核心指标。
- 搜索词排名:可以看到你的笔记在哪些关键词下获得了较好的自然排名,帮你复盘成功笔记。
-
优点:数据精准、免费、官方权威。
-
缺点:数据维度相对较少,无法直接看到竞争度(如有多少篇笔记在使用这个词)。
(图片来源网络,侵删)
第三方数据分析平台(推荐:蝉妈妈/新红)
这类工具通过技术手段抓取和分析小红书的海量数据,提供更丰富的维度。
-
蝉妈妈:
- 核心功能:
- 关键词趋势分析:可以查看任意关键词在过去一段时间内的搜索热度变化,判断是否是季节性或热点词。
- 关键词联想:输入一个词,能带出大量相关的热门长尾词、疑问词。
- 竞品关键词监控:可以输入竞争对手的账号,分析他们笔记中高频使用的关键词,学习他们的布局策略。
- 爆文关键词提取:分析一篇爆文,能快速提取出它标题和标签里使用的关键词,直接“抄作业”。
- 优点:数据维度多,分析能力强,对竞品研究非常有帮助。
- 缺点:高级功能需要付费,但基础的关键词分析功能通常有免费额度。
- 核心功能:
-
新红:
- 核心功能:与蝉妈妈类似,也是小红书数据服务的头部平台。
- 关键词卡点:可以按搜索热度、竞争度等维度筛选关键词,帮你找到“高热度、低竞争”的蓝海词。
- 爆文分析:同样可以分析爆款笔记的关键词、封面、标题等。
- 优点:界面直观,关键词筛选功能强大。
- 缺点:免费版有较多限制,完整功能需付费。
- 核心功能:与蝉妈妈类似,也是小红书数据服务的头部平台。
付费关键词优化工具
当你的账号进入成熟期,或者你是一个MCN机构,需要管理多个账号时,可以考虑付费工具。
-
5118:
- 核心功能:这是一个综合性的SEO关键词挖掘工具,也包含了小红书的数据,它最大的优势在于其海量关键词库和强大的长尾词挖掘能力。
- 优点:关键词库极其庞大,能挖到很多其他工具找不到的冷门但精准的词。
- 缺点:不是专门为小红书设计的,数据更新可能不如蝉妈妈/新红及时,价格也较贵。
-
其他专业SEO工具:
如Ahrefs, SEMrush等国际知名的SEO工具,它们也有关键词分析功能,但同样存在数据非本土化、价格昂贵等问题,一般不推荐给小红书博主。
如何系统性地使用这些工具?(关键词优化策略)
工具只是手段,核心在于策略,以下是一个完整的关键词优化流程:
第一步:核心词库搭建
- 头脑风暴:写下你账号领域的5-10个核心词,做“护肤”的,核心词可以是“护肤”、“美白”、“抗老”、“敏感肌”等。
- 工具拓展:将核心词输入到小红书创作中心或蝉妈妈中,获取相关的“联想词”和“长尾词”。
输入“抗老”,可能会得到“抗老精华”、“抗老面霜”、“25岁抗老”、“抗老成分”等。
- 整理成表:创建一个Excel表格,将所有找到的关键词记录下来,包括:
- 搜索热度(从工具中获取)
- 竞争度(通过搜索该关键词,看首页笔记数量和点赞量来初步判断)
- 词性(是疑问词?还是产品词?还是场景词?)
第二步:标题和标签布局
和标签是关键词布局的关键战场。
- 标题公式:
吸引人的词 + 核心关键词 + 价值/利益点- “熬夜党必看!这瓶抗老精华,法令纹淡了好多!”
- 这里的“熬夜党必看”是吸引人的词,“抗老精华”是核心关键词,“法令纹淡了好多”是利益点。
- 标签组合:采用“核心词+长尾词+泛流量词”的组合拳。
- 核心词 (1-2个):#抗老 #护肤
- 长尾词 (2-3个):#25岁抗老 #抗老精华推荐 #法令纹怎么改善
- 泛流量词/场景词 (1-2个):#好物分享 #我的护肤日常
第三步:内容与关键词融合
关键词不能生硬地堆砌,必须自然地融入内容中。
- 开头:用用户搜索的疑问句开头,25岁开始抗老还来得及吗?”
- 在描述产品效果、成分、使用感受时,自然地穿插关键词。
- 可以引导用户评论互动,你们有什么抗老好物吗?评论区分享一下!”
第四步:数据追踪与复盘
- 发布笔记后,定期(如每周)回到小红书创作中心的“搜索分析”页面。
- 查看哪些关键词为你的笔记带来了搜索流量。
- 分析那些表现好的笔记,总结它们在标题、标签、内容上是如何运用关键词的。
- 将成功的经验复用到未来的笔记创作中,形成一个“发现关键词 -> 布局内容 -> 追踪数据 -> 复盘优化”的良性循环。
总结建议
- 新手/个人博主:首选小红书官方创作中心,配合蝉妈妈/新红的免费版,完全足够,把精力放在理解用户搜索意图和内容质量上。
- 进阶/专业博主/机构:可以考虑蝉妈妈/新红的付费版,利用其更强大的竞品分析和爆文分析功能,精细化运营。
- 最重要的一点:工具是辅助,内容是王道,再好的关键词,如果内容没有价值、无法吸引用户,最终也无法获得平台的推荐,关键词优化是为了让优质内容被更多人看到,而不是制造垃圾内容。
文章版权及转载声明
作者:99ANYc3cd6本文地址:https://www.chumoping.net/post/3675.html发布于 2025-12-27
文章转载或复制请以超链接形式并注明出处初梦运营网



