怎么写?封面图和内容搭配有哪些技巧?新手如何快速提升笔记曝光量?
第一部分:道 - 心法与底层逻辑
在开始具体操作前,先理解小红书的平台逻辑,能让你事半功倍。
(图片来源网络,侵删)
- 用户画像: 核心用户是18-35岁的年轻女性,追求精致生活、美好事物、实用干货,她们来这里是为了“变美”、“变好”、“变有钱”,以及寻找同好。
- 平台调性: “真诚分享”是核心,笔记要像和闺蜜聊天一样,亲切、有温度、有价值,避免过于官方、硬广的口吻。
- 算法推荐: 小红书是“兴趣电商”,算法会根据你的(标签、关键词)和用户行为(点赞、收藏、评论、转发、关注),将笔记推荐给可能感兴趣的人。收藏 > 评论 > 点赞 > 转发 > 关注,这个权重顺序要牢记。
第二部分:术 - 发布全流程技巧
选题与定位(决定笔记生死)
- 精准定位: 你想吸引哪一类粉丝?美妆、穿搭、母婴、职场、美食?定位越垂直,粉丝越精准,商业价值越高。
- 挖掘选题:
- 从自身出发: 你的专业知识、生活经验、踩过的坑、get到的技能。
- 从热点出发: 关注小红书热搜、抖音热点、微博话题,结合你的领域进行创作。
- 从用户出发: 看评论区、私信,粉丝问得最多的问题就是最好的选题。
- 从竞品出发: 分析同类爆款笔记,看她们写了什么,有什么可以借鉴或做得更好的地方。
- 选题公式(万能):
- 痛点型: 《油痘肌的春天!这套水乳让我烂脸逆袭》
- 干货型: 《保姆级教程!3步教你用Canva做出高级感朋友圈图》
- 清单型: 《无限回购的5款平价粉底液,学生党必看!》
- 经验型: 《毕业一年,我靠这3个副月入过万》
- 测评型: 《AirPods Pro 2 vs. Sony XM5,谁才是降噪王者?》
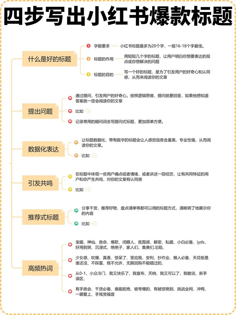
标题与封面(决定点击率)
这是笔记的“门面”,决定了用户是否会点进来。
-
封面技巧:
- 高清、明亮、整洁: 图片一定要清晰,光线要好,避免杂乱背景。
- 主体突出: 让用户一眼就知道你分享的是什么,比如美妆教程,就把“上脸效果”放在C位。
- 文字: 在封面上用醒目字体写下核心关键词或亮点,如“保姆级教程”、“亲测有效”、“告别XX”。
- 风格统一: 形成自己的封面风格(如固定滤镜、字体、布局),更容易被识别和记住。
- 善用拼图: 多张图片拼接,可以展示更多信息,增加信息密度。
-
标题技巧(黄金公式):
- 数字吸引法: 《5分钟快速出门妆,新手也能学会!》
- 利益点前置: 《告别黑眼圈!这个方法让我每天多睡2小时》
- 制造悬念/反差: 《我劝你别买这个!除非你...》
- 关键词前置: 《【小红书爆火】懒人减脂餐,好吃不胖!》
- 善用Emoji: Emoji能增加标题的生动性和吸引力,但不要过多,2-3个为宜。
- 避免违规词: 如“最”、“第一”、“绝对”等极限词,容易被限流。
内容撰写(决定收藏率和转化)
-
开头黄金3秒:
(图片来源网络,侵删)- 用一个痛点、一个故事或一个直接的利益点抓住用户。
- “姐妹们!谁懂啊!换季皮肤又干又敏,直到我遇到了它...”
-
正文结构(清晰易读):
- 分段清晰: 多用空行,每段不超过3行,避免大段文字。
- 善用表情符号和特殊符号: ✨、👉、🔥、💡等可以引导视线,让排版更活泼。
- 引导: 用【】或加粗字体标出小标题,如【产品介绍】、【使用方法】、【心得感受】。
-
内容价值(核心):
- 真诚分享: 说出你的真实感受,无论是好是坏,缺点比优点更能建立信任。
- 干货满满: 提供具体、可操作的信息,比如做菜要写清楚克数和时间,教程要写清楚每一步。
- 细节到位: “巨好用”不如“质地像奶油一样丝滑,延展性很好,一泵就够全脸”。
-
结尾引导(促进互动):
- 总结全文: 简单回顾一下核心观点。
- 引导互动: “你们还有什么好用的XX产品吗?评论区告诉我呀!” “觉得这篇有用的宝宝,记得给我点个赞收藏哦!”
- 引导关注: “更多干货/好物分享,欢迎关注我@你的名字”。
标签与关键词(决定推荐量)
这是让算法认识你的笔记的关键。
(图片来源网络,侵删)
-
关键词布局:
- 布局1-2个核心关键词。
- 自然地穿插长尾关键词,比如写“粉底液”,可以在文中提到“干皮粉底液”、“持妆粉底液”、“平价粉底液”等。
- 这是关键词的集中地。
-
标签选择策略(组合拳):
- 精准大流量标签 (1-3个): #美妆 #护肤 #穿搭 (根据你的领域选择)
- 垂直领域标签 (3-5个): #油痘肌护肤 #通勤穿搭 #减脂餐
- 长尾/场景化标签 (3-5个): #学生党平价彩妆 #办公室下午茶 #周末探店
- 热点/活动标签 (1-2个): #小红书爆款 #XX话题 (如果相关)
- 品牌/产品词 (1-2个): #兰粉底液 #XX咖啡 (如果提到了具体品牌)
-
如何找标签?
- 看同类爆款笔记的标签。
- 在小红书搜索框输入你的关键词,看下拉联想和搜索结果页的推荐标签。
- 每个笔记最多可以加20个标签,但不要堆砌,选择最相关的。
发布与运营
-
发布时间:
- 黄金时段: 工作日 12:00-14:00 (午休)、18:00-22:00 (下班后);周末全天流量都较好。
- 方法: 分析你粉丝的活跃时间,在“创作中心”-“粉丝数据”里可以查看。
-
发布后运营(非常重要!):
- 前30分钟黄金期: 发布后,自己先评论一下自己的笔记,引导第一批互动,可以叫朋友或家人来点赞评论。
- 积极回复评论: 及时、真诚地回复每一条评论,这能提高笔记的互动率,让算法认为你的内容很受欢迎。
- 数据复盘: 发布1-2天后,去“创作中心”看数据,分析:
- 曝光量: 高说明标题封面吸引人,标签关键词选得好。
- 点击率: 低说明标题封面有问题,需要优化。
- 互动率: 低说明内容不够吸引人,或者引导不到位。
- 收藏率: 高说明内容干货满满,是优质笔记。
第三部分:避坑指南 - 这些雷区不要踩
- 不要违规: 严禁出现违禁词(如医疗效果、极限词)、政治敏感、低俗内容。
- 不要硬广: 全篇都是“买它买它”,没有真诚分享,很容易被判定为营销号。
- 不要图片模糊、水印过多: 图片质量是基础,别用带有其他平台水印的图片。
- 党: 内容与标题严重不符,会引起用户反感,影响账号权重。
- 不要频繁删除笔记: 删除笔记会影响账号权重,发布前一定要仔细检查。
小红书发布技巧 = 精准定位 + 吸引人的标题封面 + 有价值的内容 + 合适的标签 + 优质的运营。
小红书是一个“种草”社区,真诚是最好的必杀技,持续输出有价值的内容,不断学习复盘,你的账号一定会越来越好!祝你早日成为小红书爆款达人!
文章版权及转载声明
作者:99ANYc3cd6本文地址:https://www.chumoping.net/post/21749.html发布于 01-30
文章转载或复制请以超链接形式并注明出处初梦运营网



