大网卡看快手免流量吗?不同套餐的免流量范围和限制是什么?
这是一个非常常见的问题,答案并不是简单的“是”或“否”,而是取决于您办理的是大网卡还是大王卡,以及您使用的是哪个版本的快手App。
(图片来源网络,侵删)
下面为您详细解释:
- 大网卡(普通套餐):不包含快手免流量。
- 大王卡(腾讯王卡):包含快手App的免流量。
详细解释
大网卡 (Dà Wǎng Kǎ)
通常我们说的“大网卡”指的是中国移动的普通上网套餐,58元套餐”、“88元套餐”等,这类套餐的流量是通用的,没有针对特定App的免流量优惠。
- 使用快手:在这些套餐下,使用快手App(无论是看直播、短视频还是其他内容)都会消耗您的通用流量,如果流量用完,就会按照套餐外的高昂资费收费,或者导致网速变慢。
- 如何判断:您可以查看您的套餐详情,如果没有“腾讯系App免流”或类似字样,那就不包含快手免流量。
大王卡 (Dà Wáng Kǎ) - 腾讯王卡
“大王卡”是中国移动与腾讯联合推出的一个特殊套餐,它的最大特点就是对腾讯系的应用提供免流量服务。
- 快手是否包含在内?:是的,包含,快手是腾讯旗下的公司,所以快手App被纳入了“腾讯系免流量”的范围。
- 使用快手:如果您使用的是大王卡,通过官方的快手App观看视频、直播等,将不会消耗您的通用流量。
- 重要前提:
- 必须使用官方App:您需要通过手机应用商店(如苹果App Store、华为应用市场、小米应用商店等)下载的“快手”官方App,通过第三方渠道下载的Mod版、破解版等,无法享受免流。
- 必须使用大王卡套餐:您必须是腾讯王卡的套餐用户,普通的大网卡用户不享受此权益。
如何判断您是否享受快手免流?
您可以通过以下几种方式来确认:
(图片来源网络,侵删)
-
查看手机流量监控App:
- 打开您的手机自带的流量统计功能(例如在“设置” > “移动网络” > “流量使用情况”中)。
- 清空所有App的流量数据,然后只使用快手App看一会儿视频。
- 再次查看流量统计,如果快手App消耗的流量为0或非常小,那么您就享受了免流;如果消耗了大量流量,则说明没有免流。
-
查询套餐详情:
- 发送短信
CXLL到10086,查询您的流量包详情。 - 登录中国移动官方App(和生活)或微信/支付宝的生活缴费/充值页面,找到您的套餐,查看是否有“腾讯王卡免流”或“定向流量”等说明。
- 发送短信
-
关注10086的提醒:
在使用快手App时,如果您的套餐有免流,通常在界面上方或底部会有“免流”的小字样提示。
(图片来源网络,侵删)
| 卡类型 | 快手App是否免流? | 关键点 |
|---|---|---|
| 大网卡 (普通套餐) | 否 | 所有流量均为通用流量,使用快手会消耗套餐流量。 |
| 大王卡 (腾讯王卡) | 是 | 必须使用官方快手App,才能享受免流。 |
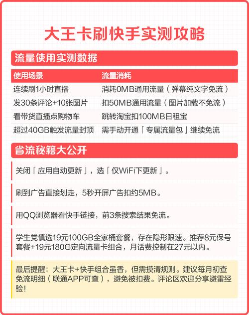
如果您办理的是“腾讯大王卡”,那么看快手是免流量的,如果您办理的是普通的“大网卡”,那么看快手会消耗您的通用流量。
文章版权及转载声明
作者:99ANYc3cd6本文地址:https://www.chumoping.net/post/20967.html发布于 01-27
文章转载或复制请以超链接形式并注明出处初梦运营网



