快手封号怎么解封申诉
- 保持冷静,耐心沟通:申诉过程可能需要时间,不要重复提交,以免被系统判定为恶意骚扰。
- 找到正确原因:申诉前,必须搞清楚账号被封的具体原因,这是申诉成功的关键。
- 态度诚恳,理由充分:在申诉时,要表现出诚恳的态度,并提供合理的解释和证据。
- 一次到位,信息完整:第一次提交申诉时,尽可能把所有信息都准备齐全,避免因信息不全被驳回。
第一步:确定账号被封的具体原因
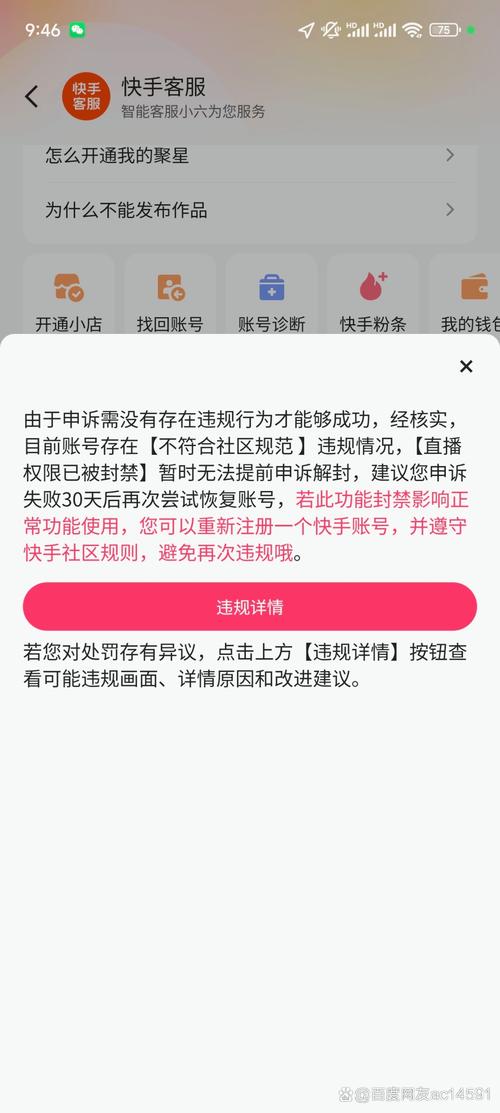
在申诉之前,你必须先登录快手App查看封禁通知,快手通常会给出封禁的原因,这决定了你申诉的侧重点。
常见的封禁原因有:
- 发布违规内容:如色情低俗、血腥暴力、危险行为、虚假信息、侵犯他人版权等。
- 存在欺诈行为:如诈骗、虚假宣传、诱导点击、售卖假冒伪劣商品等。
- 恶意营销/广告:频繁发布广告信息、私信骚扰用户、引流到其他平台等。
- 账号异常/冒充他人:账号被盗用、发布非本人内容、冒充名人或机构等。
- 发布不实/有害信息:如散布谣言、煽动对立、危害公共安全等。
- 多次收到用户举报或行为被大量用户举报,经核实后违规。
请根据你收到的具体通知,选择对应的申诉策略。
第二步:找到官方申诉入口(三种方法)
通过快手App申诉(最常用)
- 打开快手App,尝试登录你的被封账号,通常会收到一条封禁提示。
- 点击提示中的 “申诉” 或 “解封账号” 按钮。
- 进入申诉页面后,系统会要求你 选择封禁原因,请仔细核对,选择与你实际情况最接近的一项。
- 选择原因后,会进入申诉详情填写页面。
通过快手官方网站申诉
- 在电脑浏览器中打开快手官方网站:https://www.kuaishou.com/
- 页面右上角找到 “登录”,尝试登录被封账号。
- 登录后,如果账号被封,页面会弹出封禁提示,通常在页面底部或个人中心区域可以找到 “申诉中心” 或相关链接。
- 点击进入后,按照提示填写信息。
通过快手官方客服邮箱申诉(适用于App内申诉失败或无法申诉的情况)
- 准备好申诉材料(见下一步)。
- 发送邮件到快手的官方客服邮箱:kuaishou@kuaishou.com 或 feedback-security@kuaishou.com (建议两个都试试)。
- 格式建议:【账号解封申诉】+ 你的快手ID + 你的手机号。
- 邮件正文详细说明情况(见下一步申诉信模板)。
第三步:撰写申诉信(申诉核心内容)
这是申诉成功与否的关键!无论你通过哪种渠道申诉,都需要清晰、有条理地说明情况。
申诉信(模板)
主题: 【账号解封申诉】+ 你的快手ID + 你的手机号
尊敬的快手审核团队:
您好!
我是快手用户 [你的快手ID],我的手机号是 [你注册账号的手机号],我的账号(ID: [你的快手ID])于 [大概被封禁的日期] 被封禁,封禁原因是 [根据快手提示填写,“发布违规内容”]。
对于此次封禁,我感到非常抱歉和意外,我深知快手社区规则的重要性,并深刻反思了自己的行为,我诚恳地向平台道歉,并保证今后一定会严格遵守快手社区管理规定,不再发布任何违规内容。
关于此次违规,我想做如下说明和申诉:
(根据你的实际情况,从以下选项中选择最贴合你的理由进行修改和详细说明)
情况A:如果确实是误判(申诉成功率最高)
我仔细回顾了自己近期发布的所有作品和评论,内容均为 [描述你的内容,日常生活记录、才艺展示、知识分享等],并未包含任何 [对应违规原因,色情、暴力、欺诈等] 元素,我怀疑可能是系统审核出现了误判,或者与其他用户的相似内容产生了混淆,我恳请审核团队能够对我的账号内容进行二次人工复核,我相信会得出公正的结论。
情况B:如果是自己不小心违规了(态度要诚恳)
经过我认真反思,我认识到在 [具体哪条视频/评论] 中,我的 [具体行为,使用了不当的词汇、拍摄了带有危险动作的画面、引用了未获授权的音乐等] 确实违反了社区公约,我对此表示诚挚的歉意,我当时并未意识到问题的严重性,现在已充分理解并接受平台的处罚,我保证已将该内容删除,并承诺未来会更加注意,创作积极、健康、有价值的内容。
情况C:如果是账号被盗用导致违规
我的账号可能在 [大概时间] 期间被盗用,在此期间,有他人未经我许可,使用我的账号发布了 [描述被盗后发布的内容,诈骗信息、垃圾广告等] 违规内容,这并非我的本意,我已经 [你采取的措施,修改了密码、开启了双重验证、联系了客服等] 来确保账号安全,恳请审核团队能够核实我账号的登录记录和发布内容的IP地址,我相信可以证明我的清白,我愿意配合平台提供任何必要的身份验证信息。
总结与承诺:
无论原因如何,我都非常珍惜我的快手账号,它对我而言,不仅是记录生活的平台,更是我与朋友、粉丝交流的桥梁,我保证,在账号解封后,我一定会:
- 重新认真学习并严格遵守《快手社区管理规定》。
- 杜绝任何形式的违规行为,积极传播正能量。
- 如果是账号安全问题,会立即加强账号保护措施。
恳请审核团队能够给我一次改过自新的机会,对我的申诉进行复核,期待您的佳音!
此致 敬礼!
申诉人:[你的快手ID] 联系方式:[你的手机号] 申诉日期:[年/月/日]
第四步:补充证据材料
在申诉页面或邮件中,除了文字说明,附上证据能大大提高成功率。
- 身份证明:清晰的身份证正反面照片(关键信息可做马赛克处理,但姓名和证件号要清晰),这是证明账号是你的最有力证据。
- 账号归属证明:可以是你用该快手号绑定的其他平台截图(如微信、支付宝支付记录截图,关键信息打码)。
- 作品原创证明:如果你觉得作品被误判为侵权,可以提供你的原创草稿、拍摄素材、创作过程视频等。
- 账号异常证明:如果是被盗申诉,可以提供近期登录地异常的截图(如果手机能查到),或你从未发布过的违规内容截图,证明非你本人操作。
第五步:提交申诉并耐心等待
- 将写好的申诉信和准备好的证据材料,一并提交到申诉页面或邮件中。
- 提交后,请耐心等待,快手审核团队需要时间处理,通常需要 3-7个工作日,有时可能会更长。
- 不要重复提交,在等待期间,不要因为没收到回复就反复提交申诉,这可能会让你的申诉请求被淹没。
- 关注通知:保持手机畅通,留意快手App的通知或短信,如果申诉成功,你会收到解封通知;如果被驳回,通常会说明原因,你可以根据原因再次修改申诉材料。
如果申诉失败怎么办?
- 仔细阅读驳回理由:这是最重要的,了解为什么申诉失败。
- 再次修改申诉材料:根据驳回理由,针对性地修改你的申诉信,补充更有力的证据。
- 尝试其他渠道:
- @快手官方账号:在微博、抖音等平台找到“快手”的官方账号,在评论区或私信中简要说明情况,并请求帮助,这可能会引起人工客服的注意。
- 拨打客服电话:虽然快手官方客服电话很难打通,但可以尝试,网上流传的一些号码可能已失效,建议以App内和官网信息为准。
- 再次发送邮件:如果第一次邮件石沉大海,可以一周后,用同样的邮箱和格式再次发送,并注明“再次申诉”。
如何预防账号再次被封?
- 熟读社区公约:花时间仔细阅读快手的所有规则,做到心中有数。
- 发布正能量内容:专注于分享积极、健康、有创意的内容。
- 尊重他人:不辱骂、不诽谤、不侵犯他人版权。
- 谨慎营销:如果涉及商业推广,要遵守平台规则,不要过度营销或骚扰用户。
- 保护账号安全:设置强密码,开启双重验证,不要轻易泄露账号信息。
希望这份详细的攻略能帮助你成功解封账号!祝你顺利!
作者:99ANYc3cd6本文地址:https://www.chumoping.net/post/11393.html发布于 01-11
文章转载或复制请以超链接形式并注明出处初梦运营网



