抖音平台上罗志祥常用于表演或热门视频的背景音乐有哪些?

罗志祥自己的经典神曲(最火的一类) 这些是罗志祥自己的歌曲,因为魔性的节奏和洗脑的歌词,在抖音上被广泛使用,甚至让他本人成为了“抖音鬼畜之王”。(图片来源网络,侵删) 《精舞门》 为什么火: 这首歌是罗志祥在抖音的“封神”之作,歌词“谁说玩舞功 只靠身手好”和标志性的“Wu La La”旋律,配上他...

抖音上超火的那个神曲到底叫什么?求歌名!急急急!

🔥 当前最火、最出圈的几首(2025年末 - 2025年初) 这几首歌最近在抖音的评论区、短视频里无处不在,可以说是“现象级”热歌: 《雪 Distance》 - 柏松 特点:一首非常经典的伤感情歌,旋律一响起,很多人都能跟着哼唱,歌词“你说你有点难追,想让我知难而退...”配上雪景视频,氛围感拉满...

抖音张欣尧的舞蹈作品是在哪些场景拍摄的?他的舞蹈风格有哪些独特之处?

专业舞蹈室 这是最常见、最核心的拍摄地点。(图片来源网络,侵删) 特点: 空间开阔,镜子多,地板专业,光线可控,这能让他和舞者们清晰地展示舞蹈动作的细节、队形和整齐度。 作用: 用于表演他那些高难度、技巧性强、编舞复杂的舞蹈,比如他的成名舞《Down》以及很多与专业舞者合作的齐舞作品,在这些视频里,...

最近流行对口型抖音

是的,你说得非常对!对口型(或称“嘴替”)短视频在抖音上非常火爆,已经成为一种现象级的流行趋势。(图片来源网络,侵删) 它不仅仅是简单地跟着音乐唱歌,而是结合了创意、表演和情绪,形成了一种全新的、极具感染力的内容形式。 为什么对口型视频会这么火? 我们可以从几个方面来分析它的魅力所在: 低门槛,高创...

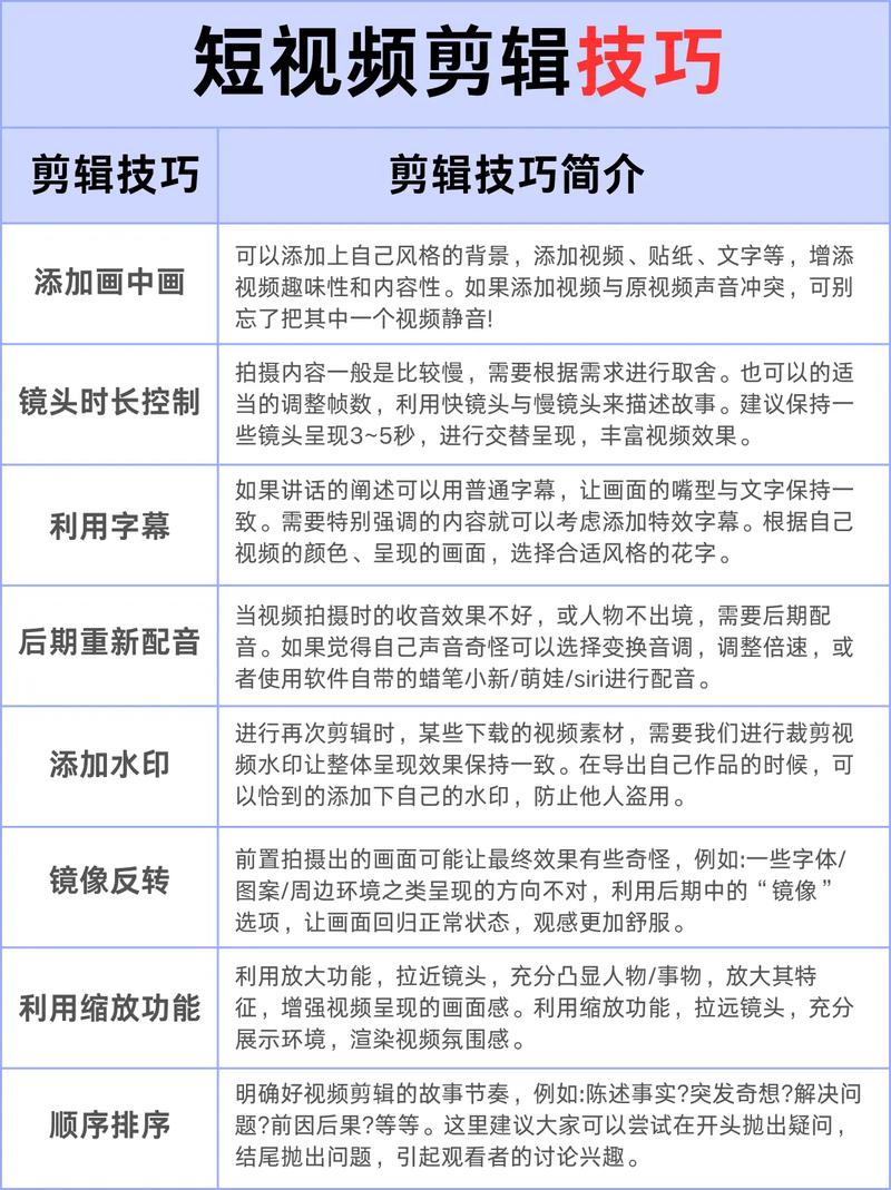
抖音小视频剪辑新手必看!从零开始学剪辑,这些技巧和工具你get了吗?

抖音小视频的剪辑其实不难,只要掌握核心思路和常用工具,你也能剪出爆款视频。(图片来源网络,侵删) 下面我将从核心思路、必备工具、详细步骤、实用技巧四个方面,为你全方位拆解抖音小视频的剪辑方法。 核心思路:剪什么?怎么剪? 在打开软件之前,先明确你的目标,抖音剪辑的核心不是炫技,而是“快速抓住眼球,高...

为什么最近抖音上这首音乐会突然爆火?它到底有什么魔力能成为现象级神曲?

王者登顶,现象级神曲 这几首歌可以说是目前抖音的“BGM之王”,几乎打开任何一个视频都能听到。(图片来源网络,侵删) 鸭宝宝 - 《我姓石》 一句话概括: 洗脑的旋律魔性又上头,歌词简单直接,极易模仿。 为什么火: 魔性旋律: “我姓石~石~石~石~”的重复旋律和节奏感超强,听过就忘不掉。 简单易学...

抖音最火的咚咚为何能成爆款神曲?旋律魔性还是算法助推?

这首歌的魔性之处就在于它标志性的、不断重复的 “Dumb Dumb” 的拟声词,听起来就像是“咚咚”的节拍,所以很容易被记住和模仿。 🔥 这首歌为什么这么火? 魔性洗脑的旋律:歌曲节奏感极强,副歌部分“Dumb Dumb Dumb Dumb”简单、重复,非常有记忆点,听一遍就很难忘。 适合短视频创作...

抖音为何能将京剧元素与流行旋律巧妙融合,让传统戏曲焕发新活力?

在抖音上,这类歌曲因为旋律抓耳、歌词有意境、且非常适合配合变装、舞蹈等创意视频,所以传播得非常快。(图片来源网络,侵删) 下面我为你分类整理一些抖音上最火的“戏腔”歌曲,并附上它们的特点和流行的原因,方便你寻找和欣赏。 王力宏 - 《在梅边》 这首歌可以说是“戏腔”流行化的鼻祖之一,虽然发布时间较早...

抖音里面大嘴的道具

这个系列道具之所以火爆,主要是因为它极其夸张的嘴巴,为用户提供了丰富的创作空间,可以做出各种搞笑、魔性、有冲击力的视频。(图片来源网络,侵删) 下面我将为你详细解析抖音“大嘴”道具的种类、特点和使用方法。 “大嘴”道具的主要特点和风格 夸张的嘴巴:这是核心特征,嘴巴通常占据脸部大部分面积,可以张得非...

抖音短视频怎么得赞?新手如何快速提升点赞量,有哪些实用技巧和运营策略?

想在抖音上获得更多点赞,不是靠运气,而是靠一套系统性的方法,这就像做菜,你需要好的“食材”(内容)、合适的“厨具”(拍摄剪辑),以及懂得如何“调味”(发布和运营)。 下面我为你整理了一份超详细的“抖音获赞秘籍”,从道到术,从内容到运营,全方位覆盖。 第一部分:内容为王——打造爆款视频的基石 这是最核...